This website requires JavaScript.
Explore
Help
Sign In
menault
/
TD2_DEV51_Qualite_Algo
Watch
1
Star
0
Fork
26
You've already forked TD2_DEV51_Qualite_Algo
Code
Issues
Pull Requests
Actions
Packages
Projects
Releases
Wiki
Activity
Files
5be2283a31820604f7fee536d1f74bbabc35d081
TD2_DEV51_Qualite_Algo
/
set_stats.png
Silvio
5be2283a31
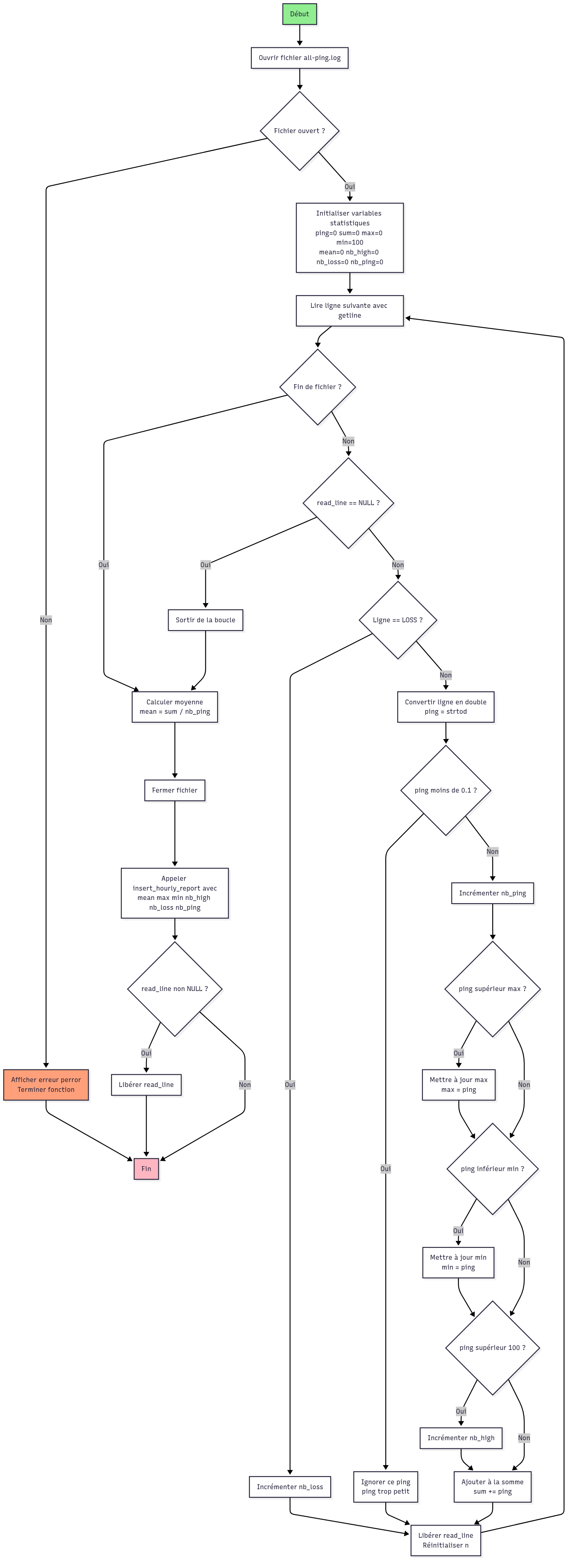
Ajout organigramme set_stats
2025-09-19 22:24:25 +00:00
252 KiB
1399x3840px
Raw
History